Project
STM32F411 Black Pill Clock
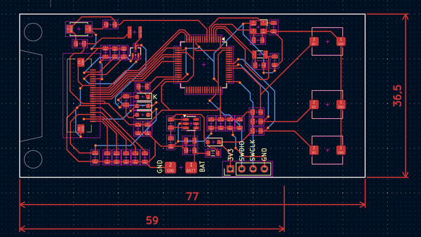
Before this post, there was post labeled as an idea for a clock made from STM32F411, aka Black Pill. In that post I used additional Real Time Clock component to make a clock, however. Turns out STM32F411 has its own RTC integrated in it. I should have noticed that while