STM32F411 Black Pill Clock
Before this post, there was post labeled as an idea for a clock made from STM32F411, aka Black Pill. In that post I used additional Real Time Clock component to make a clock, however. Turns out STM32F411 has its own RTC integrated in it.
I should have noticed that while reading the datasheet, but I did not read the datasheet. But after examining schematic of a different development board I noticed two crystals with different frequencies, and one was 32.768kHz. Well that must mean something. So basically everything PCB needs to have is microcontroller, buttons, connector for display, and a couple of capacitors and resistors.
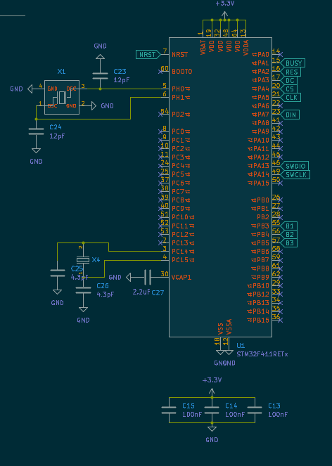
On schematic all the components were able to stay on one page.

First we have voltage regulator:

Microcontroller (STM32F411):

Buttons:

Programming pins:

Battery pads:

E-paper connector:

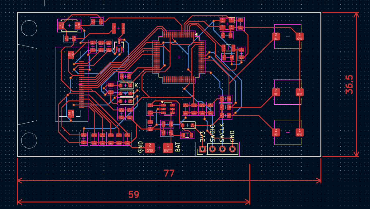
Positioning everything on PCB is criminal as per usual, but the goal was to make it easy to assemble myself.

There was also a problem of dimensioning it. The board should be as big as the epaper display, but then there is a ribbon cabble that adds to the height, because it can't bend at the bottom of the screen. For that reason there is a notch at the bottom of the PCB.
Printing a board will be cheap, but the shipping is pricey.

That's why I will probably wait for another board design, so both can be shipped at the same time for the same shipping price.
The casing for the board will be printed when board is assembled and tested, I could try and make a casing out of just dimensions, but I'm not sure how that ribbon cable will look. However, the main idea for the device is to have it standing upwards, and have big numbers on it that indicate time, and it is intended as a decorative piece. So probably will need to invest some energy in designing casing to look good, and designing display image so it looks cool.